CAT874_revision

eMMCを搭載した Rev.E を開発いたしました。なお、Rev.C -> Rev.E で廃止した機能・インターフェイスもございます。 Rev.C は終売いたしました。

RevA,B,CRevD,E
IMG_7027_400.jpgIMG_7040_400.jpg
eMMC-16GByte
USB3.0Type-C x1Type-A x1
USB2.0Type-AmicroB OTG.
Type-A-
96 boards High speed con.-
Sub-board for TouchScreen-
HDMITDA19988BETADV7513BSWZ
MIPI-DSI4 lanes-
96boards
LowSpeed Conector
Alternate Sound ~ PCM FS,CLK,DO,DI-
96boards
HighSpeed Conector
Alternate USB-
Alternate SD-

- mark... No features (未搭載)

BlockDiagram ブロック図

RevC

block_c.png

RevE

block_e.png

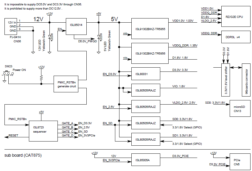
PowerBlock 電源ブロック

RevC

Revision A,B,C

pwr_blk_c.png
PDF -> filepwr_blk_c.pdf

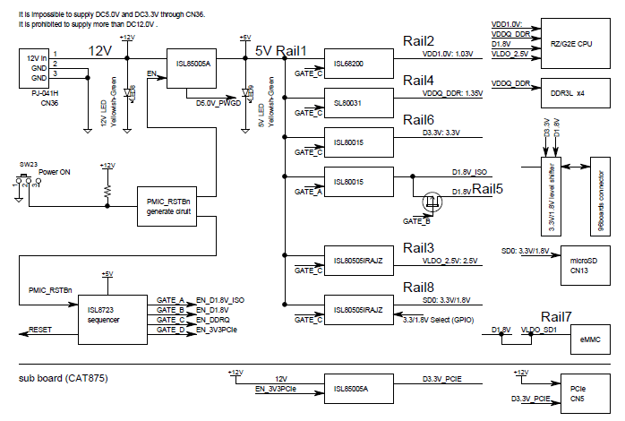
RevE

Revision D,E

pwr_blk_e.png
PDF -> filepwr_blk_e.pdf

Revision History 改訂履歴

Rev.A

2018-12-13 Not provided. 1st Trial production. 試作品/提供していません

Rev.B

2019-04-19 Not provided. 2nd trial production. 試作品/提供していません

Rev.C

2019-11-07

Fix Reverse connection UART0(CTS/RTS,TXD/RXD) and UART1(TXD/RXD)
UART0(CTS/RTS,TXD/RXD)がテレコ修正、 UART1(TXD/RXD)がテレコ修正
CN2 (JTAG) PRESETn_18 (input) 修正 (Fix)
Wi-Fi Bluetooth ANT chip (Change)
MBKPRST_N voltage change (Fix)
CN2 JTAG TRSTn add pull-up or pull-down register, open-switch (Optimize) SW50, SW51
CPU fan is abolished. CPUファン廃止

Rev.D

2020-10-13 Not provided. Trial production for Rev.E version. 試作品/提供していません

Rev.E

2020-11-10 eMMC / USB2.0 OTG Version

追加 Added eMMC
追加 Added USB2.0 OTG
追加 Added USB3.0 Type-A
削除 Remove USB3.0 type-C
削除 Remove 96 Low Speed Connector PCM_FS, PCM_CLK, PCM_DO, PCM_DI
削除 Remove 96 High Speed Connector MIPI-DSI out
削除 Remove 96 High Speed Connector SD I/F

LinuxBSP

ルネサスエレクトロニクス様からVLP1.0.6を入手してください。

Rev.E では eMMC を搭載したことにより Linuxでの /dev/mmcblk番号 が1つずれます。

RevisionRev.CRev.E
/dev/mmcblk0microSDeMMC
/dev/mmcblk1-microSD
  • Rev.C
/dev/mmcblk0  ... microSD
u-boot
=> setenv bootargs 'root=/dev/mmcblk0p2 rootwait'
  • Rev.E
/dev/mmcblk0  ... eMMC
/dev/mmcblk1  ... microSD
u-boot
=> setenv bootargs 'root=/dev/mmcblk0p2 rootwait'       eMMC を rootfsとするケース
=> setenv bootargs 'root=/dev/mmcblk1p2 rootwait'       microSD を rootfsとするケース

関連

  • 自動リンク
Last-modified: 2023-06-19 (月) 14:32:18 (1002d)